Thursday, April 25, 2013

Amplifier la4440

Scheme :

this is old and original from sanyo datasheet.. so if you want to try it, buy it and build it :-)

protoboard :
not yet uploaded, next time i will upload my protoboard . i don't promise :)
result:
good,.. this is caled "compo amplifier", cause has compact figure box, small enough and able use batterai 12V
the IC produce heat, please use a good heatsink.

Sunday, April 21, 2013

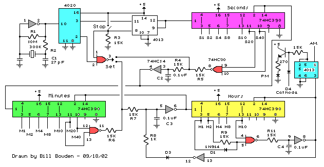
Digital Clock - Bill Bowden

here the scheme :
i want change IC 74390 to 4518 4 bit BinaryCodeDecimal counter. the last D not connected cause running until 6 step only before reset it.
D C B A Decimal
0 0 0 0 0
0 0 0 1 1
0 0 1 0 2
0 0 1 1 3
0 1 0 0 4
0 1 0 1 5
0 1 1 0 6

see ?... the D never used, keep it zero (ground).

Here the new scheme using 4518.. ups sory my file lost :(
protoboard :

to be continued.........

Alectronics Circuits blogspot

bookmark first before visit it :-) http://alectronicscircuits.blogspot.com

pemancar

peralatan apa yg memancarkan modulasi frekuensi ? ya pemancar radio.

contohnya handphone yang mungil dapat memancarkan sinyal radiasi yang penting adalah tower-bts nya yang sangat peka thdp sinyal ponsel , dan tentunya daya-siar tower-bts sangat kuat mudah diterima ponsel. ngapain punya pemancar kekuatan besar, bahaya radiasi malah dapat merusak otak. jadi ? saya batasi kekuatan pemancarku. hemat listrik :)

stasiun radio FM
yang ini juga sudah jelas tempatnya orang siaran infomasi jalan ,hiburan, drama radio, request lagu,

mp3player
eh ada loh yang dapat memancarkan. model begini ditancapkan di lighter dan siarannya dapat diterima di radio mobil. not yet created this project, i'm too lazy. someday i will :). try search scheme on web, have fun.


lebih jelas kunjungi : http://alectronicscircuits.blogspot.com/search/label/FM%20Transmitter

Thursday, April 18, 2013

add package atribut to TinyCAD

package atribut in TinyCAD need to complete netlist export import on (such as VeeCAD). The VeeCAD only able to assign correct with Package outline shape. Example IC 7805 have TO220 Package so import netlist cause correct box (with three pin appear) in VeeCAD for example.
Open TinyCAD, klik menu library- libraries. Chooce one of library file, klik edit.
then klik the componen name, right klik - symbol properties ..

Here the standard package in VeeCAD.
Partlist :

Package Dioda : AX1_1 sampai AX10_5
Package Resistor : AX1_1N sampai AX10_5N
Package capasitor: RA1_2 sampai dengan RA4_3
Package IC : DIP8 sampai dengan DIP40 SIP1 sampai SIP30
Package Trimpot : TRIM5 sampai TRIM8
Package Transistor: TO5 TO18 TO92 TO126 TO220
Package R BOX : BOX1_1 sampai BOX_11_5

the component atribut must have package parameter and the value like this example :

before put the componen in TinyCAD scheme editor, klik add then type the parameter ="Package" and type the value. the text will appear to scheme if you change SHOW? answered "YES".
Can I use all package libraries in VeeCAD? hmm.. try checked like this. is that worked ? i dunno :(

still Confused ? just read the help menu. type "package" then search it.

Tuesday, April 16, 2013

switch remote on off 4027

Konsep ide

menggunakan ic 4027 untuk toogle on off untuk menyalakan lampu rumah.
scheme


ProtoBoard
not yet, come visit my site next month :-), tell me if you want your photo project add here :-) that makes motivation.

Monday, April 15, 2013

Introduction VeeCAD


Perkenalan VeeCAD

VeeCAD singkatan dari Veroboard Computer Aid Design. Veroboard atau Stripboard berupa papan dengan lapisan jalur tembaga yang di lobangi dengan jarak 0.1 inchi sesuai dengan jarak kaki IC. Kaki komponen ditancapkan dan di solder dengan timah tersambung dengan jalur tembaga.Memutus jalur tembaga dengan memotong atau mengebor jalur tersebut. Stripboard mengurangi pemcemaran karena tidak menggunakan bahan kimia dan menghemat uang untuk pembelian bahan kimia. Bagian yang tersulit adalah mendesain layout tanpa kesalahan, VeeCAD dapat membantu hal ini.

Bagaimana Kerja VeeCAD
Skema digambar dengan software skema editor seperti Protel, Eagle, atau TinyCAD kemudian ekspor ke file netlist. VeeCAD menimpor file netlist dan mencocokan dengan bentuk komponen yang ada di dalam library. Geser komponen dan tambahkan kawat/wire hingga layout rangkaian ini tuntas. VeeCAD dapat memeriksa rangkaian dan mencetak layoutnya


Fasilitas VeeCAD
1. Kemudahan mendefinisikan bentuk komponen (outline editor). 2. Menggeser dan memutar komponen, menarik kawat supaya pas pada layout board. Menambah dan mengubah sambungan pengkawatan. 3. Menambah kawat untuk menyambung antar jalur. 4. Memeriksa sambungan kawat. 5. Menimpor Komponen netlst dari skema yang dibuat oleh Protel, Target3000, MultiSim7. 6. Menyimpan bentuk komponen di pustaka yang dibutuhkan untuk mengimpor netlist. 7. Memindah dan memutar tulisan nilai komponen 8. Mengedit dengan standar editing termasuk Undo-redo. Tekan F1 bila butuh bantuan.

Tantangan VeeCAD.
VeeCAD dapat dikatakan sebuah PCB editor dibutuhkan keakuratan netlist dan setup yang benar. Bila anda baru dalam CAD maka anda butuh waktu untuk memahami konsepnya. Anda butuh bekerja dengan bantuan di help – tutorial. Bila anda belum menguasai skema editor maka anda wajib mempelajarinya dulu. Mungkin anda pernah menggunakan PCB Editor lain anda akan merasakan bahwa VeeCAD lebih mudah.
Sekali anda lancar menggunakan VeeCAD, menghemat waktu memeriksa Layout karena mirip denga skema mengurangi kesalahan letak komponen. Layout dan skema tersimpan dalam komputer memudahkan untuk dibuat referensi dan dicetak. VeeCAD mengajari prinsip desain rangkaian elektronik menggunakan stripboard biaya murah.

Penyederhanaan CAD
Bila butuh desain cepat, lupakan skema dan netlist, cara sederhana langsung menempatkan komponen dan menyambung langsung dengan operasi sederhana. Tutorialnya di menu help
Installasi VeeCAD
VeeCAD berjalan pada Win2000, XP, Vista, Win7, Linux/Wine dan Mac/Wine/CrossoverMac. Sejak versi 2.21 VeeCAD tidak cocok dengan Windows 95, 98 or ME.
Download software VeeCAD di website veecad.com kemudian Jalankan Installer VeeCAD. Bila mengupgrade tidak perlu uninstall lagi langsung jalankan installer versi terbaru
Umumnya VeeCAD menginstall dirinya kedalam folder seperti dibawah ini : Program Files\VeeCAD : program and help files Program Files\VeeCAD\Tutorials : tutorial projects Program Files \VeeCAD\Samples : sample projects Program Files\VeeCAD\Library : library files for VeeCAD and TinyCAD
Anda dapat mengkopi folder tutorials dan samples ke tempat lain sehingga dapat diedit (folder dibawah Program files tidak bisa diedit bila anda tidak login sebagai administrator)
Library telah diupdate ke versi terakhir jangan dimodifikasi, gunakan folder sendiri untuk menyimpan file library baru dan bentuk komponen tambahan, karena VeeCAD dapat menggunakan banyak file library.
ayo buruan download di www.veecad.com

VeeCAD website

http://veecad.com

School Timer 4060

no more idea just build it :-)
this is the scheme :

VU LED Meter LB 1403

IC dari sanyo ini lumayan sederhana , menampilkan kekuatan sinyal dengan lima LED. ngga usah banyak cerita nih aku udah bikin..

the scheme


Mau tahu bagaimana Bottomwire nya?.. ini dia..

Sunday, April 14, 2013

VeeCAD netlist

Tutorial kali ini akan mengajarkan cara mengimport netlist dari TinyCAD. tentunya menginstall tinyCAD dulu.
1. jalankan TinyCAD, bila belum bisa menggunakan TinyCAD belajar dulu ya...
2. Cari TinyCADLib.TClib punya VeeCAD (di Program Files\VeeCAD\Tutorial) lalu tambahkan ke dalam librarinya TinyCAD. Caranya klik menu Library-Libraries klik Add lalu cari file .TClib tersebut klik open.
3. buat skema seperti ini

4, ekspor netlistnya dengan memilih menu Special-Create PCB NEtlist. jangan lupa file_format : "protel" taruh file di mydokumen dengan nama ps7805_netlist.net
5. tutup tinyCAD, belum selesai loh...
6. buka VeeCAD pilih mode donut_board (in indonesia called papan_bolong_bolong mean "board with holes")
7. klik menu netlist - import. Pilih file netlist .net tadi yang sudah disimpan. Klik Import
8. Maka akan tampil komponen dipojokan, geser komponen ke tengah. Klik icon yang ada garis merahnya untuk memunculkan garis merah bila belum muncul. garis merahnya/net ditracking dengan digambar pake line. Ganti garis merah tersebut dengan "wire" sampai habis.
perlu diingat wire diagonal tidak ada di free version. Jadi jalur wire ya ya zig zag kaku, lumayan lah daripada gak ada :D.

tips : ketika memindah2 kompinen kadangkala label nya yg keseret. untuk menhindari hal ini maka matikan label view nya (klik icon gambar resistor tanpa label)
kadang ada komponen yg tidak dikenali.. yaitu kapasitor.. maka ganti/edit di menu outline editor. Cara mengubahnya set dalam radial, perbesar ukuran. klik ok dan selesai..!!! anda telah memperbaiki komponen bentuk kapasitor.
Hati2 menggambar kawat terutama antar kaki transistor dan ic yg berdekatan, kadang tidak sengaja tersambung, klo error jadiny ada bulatan warna merah di kaki, supaya tidak eror maka usahakan semua garis/titik merah hilang. caranya klik garis kawat disekitarnya lalu hapus. bikin garis kawat lagi

Commercial version has more function, but at this time i just satisfied with this free version :-)



NETTRACK dan AUTOROUTE ?
maaf versi free VeeCAD tidak ada fasilitas net trackin maupun autoroute. makanya kreatif dunk bikin sendiri supaya otak terasah dan tiap orang punya perbedaan keunikan desain.

VeeCAD tutorial

Why use VeeCAD ?
I need easy and simple design Board (not Eagle) I found this. Cool, I able to design from simple scheme TinyCAD. Ask google to search the download software. Visit http://veecad.com/index.html Here the photo snapshot

oh my God.. this beauty colors. but only on Full version. Unfortunately Black White only appear at free version :-(.
Don't sad, you can still use color try changing it on photo editor :-)
WHere is the tutorial ?

Download that software, install on your computer then run it. Klik Help-Contents. Search tutorial like this view

Don't understand English language ? okay i try to translate them in bahasa indonesia.
veecad adalah program menggambar PCB sementara. atau istilahnya veroboard / protoboard dimana belum ada optimasi tata letak dari komponen, yang penting skema dapat diimplementasikan dulu. aku kesulitan membayangkan bagaimana pengkawatan di protoboard, maka aku pake veecad, defaultnya menggunakan stripboard tapi ternyata disini dapat menggunakan jenis proto maupun Donut board, itu loh PCB bolong-bolong.
nah lumayan juga tampilannya. Dari skeman yg telah kugambar dapat diimport netlistnya. unutk menjadi layout komponen diatas board. selanjutnya dapat di print langsung ke kertas untuk dibuat acuan menggambar pada board polos ataupun unutk menata kmpinen di protoboard. kekurangannya versi free ware tidak ada mode diagonal (garis diagonal, kompnen posisi diagonal dsb..) tak apalah.. terpenting adalah tampilan yang cute bikin gemes.

VeeCAD works with these netlist formats:
Protel : Produced by Altium, Protel, TinyCAD, Target3001, Multisim7, Rimu Schematic, Electronics Workbench,
CircuitMaker, Eagle with ULP script and many others.
Tango : Produced by Orcad Capture, DipTrace, Proteus-ISIS (not Proteus Lite) and many others. Orcad PCB2 : Produced by KiCAD, Pulsonix and others. EasyPC-Generic : Produced by Easy-PC and DesignSpark PCB. In EasyPC V11 or DesignSpark PCB V1 select "Output /
Reports / Generic Netlist / Run", ensure "Include Components" is checked, then click "Generate".
UltiCap : For UltiCap DOS and Ulticap Windows. Requires export of the Component Placement File also. Seetrax : Requires export of the Parts file also. ZenitPCB : Produced by ZenitPCB.

Wednesday, April 10, 2013

Voltmeter digital CA3162

This is old scheme from Elektor, decade year ago i built this one. I think right this time the price about 150.000 rupiah (indonesia). but i want try to bulid cause curiosity and able to modif in any form, perhaps Microcontroller.

(image source from Elektor 1988)

Prototype

can you see Small enough in my hand ? cute..isn't?.

Where is the layout PCB ?

psst.... I'm too lazy to create the design (using Eagle?) honesty i don't create from Printed circuit but use any wire (eks resistor or capasistor wire) to jump arround the pin. is that double layer ? must be or may be. I use ordinary cable jump arround over the lazy wire to avoid contact with first layer :)

dice using single 4060

this is small dice use IC 4060 chek this out :
Scheme

PCB layout
Not yet design.. i hope it can fit in 3x4cm

2013

Tuesday, April 9, 2013

mic wireless FM


http://karyasolderanku.blogspot.com/2011/04/mic-wireless-fm-si-penyadap-canggih.html
http://karyasolderanku.blogspot.com/2012/03/wireless-fm-si-penyadap-nongol-lagi-ii.html
http://elektronikanalog.blogspot.com/2013/02/vhf-fm-wireless-microphone_26.html

Monday, April 8, 2013

mencari skema audio subwoofer LF353

Apakah anda juga mencari skema menggunakan IC LF 353 ? wah sama dong.. aku juga pengen bikin. terima kasih sudah mampir..ini udah ketemu skemanya :

and the result is ...

sory not yet implemented due exspensive IC price..

Thursday, April 4, 2013

digital clock 11 - IC 4026

Concept idea

I want Digital_Clock_11 cause only play at 1.... 12. but how the concept?.. i still confuse rite now.. usually 4026 shown 0..9 How to replace the Zero? It's something weird when you say 12 hour past 30 minutes but the display shown 0:30 ????
Desain Scheme
Just search 4026 datasheet dan start make the circuit.. good luck..
Protoype
this is must be score board !!! yes.. i plan to upgrade to digital clock 4026, huummm.. need more component
(c) Bobo Elektro 2005

david setya atmaja projects

finaly,... i found you.. the site of DSA Projects. what is it ? just follow link bellow DSA Project klik here Scheme
not yet found inetersing from there.
PCB layout

Wednesday, April 3, 2013

next project ... 27256 programmer

konsep idea
i pull out EPROM 27256 from VGA card... hmm how to refill program into this chip?
(still seacrhing... ask to google eprom 27256 programmer)

Design

Proto type PCB

Not yet..