Monday, August 25, 2014

Tuesday, August 19, 2014

Modul RTC DS1307

Modul RTC DS1307

s-027 Power supply 3A 0 ~ 15V

s-027 Power supply 3A 0 ~ 15V

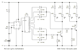
Polisi LED 4017


desain PCB masih belum jadi ntar klo udah kubikin.. :-)

SANKIT Speaker Ptotector

SANKIT Speaker Ptotector

Love LED shift register 74164

RY-019 Mentari LED


Animasi LED disusun seperti arah sinar matahari terbit sampai terbenam. klo mau benar benar realtime bisa dihubungkan dengan digital clock. angka yang bisa ditulis jam 6 jam 7 jam 8 jam 9 jam 10 jam 11 jam 12 dst.. jampe jam 6 sore.
sumber gambar : sinyal-radio.blogspot.com

Kincir LED

bell musik 10 lagu

Veleman Heartbeat LED

Veleman Heartbeat LED

RY-105 Ramayana Flower LED 4017 555

RY-105 Ramayana Flower LED 4017 555

Fantastic Atom LED IC 4017 555

Fantastic Atom LED IC 4017 555
source : aaroncake.net

Power Amplifier 100Watt

Power Amplifier 100Watt
CLick pada gambar untuk melihat full